Сборник электросхем для некоторых моделей автомобилей Тойота. Приводятся схемы систем отопления, кондиционирования, контрольных приборов. Схемы электропроводки систем пуска, управления и зажигания, а так-же систем отопления и кондиционирования, система заряда тойота ланд крузер. В конце статьи несколько электросхем от тойота карина.
Электросхемы отопления, кондиционирования, контрольных приборов

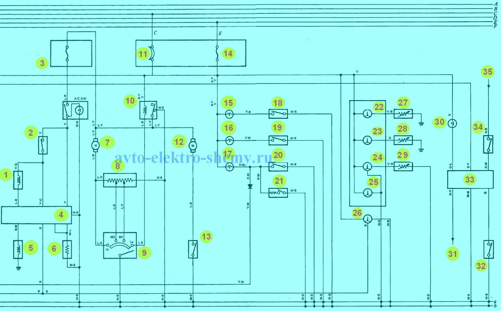
1 Вакуумный клапан компенсатора холостого хода
2 Датчик низкого давления кондиционера
3 Предохранитель кондиционера
4 Усилитель
5 Электромагнитная муфта компрессора
6 Терморезистор
7 Электродвигатель вентилятора
8 Резистор вентилятора
9 Переключатель вентилятора
10 Реле отопителя
11 Размыкатель отопителя, 30 А
12 Электродвигатель вентилятора заднего отопителя
13 Переключатель вентилятора заднего отопителя
14 Плавкая вставка 7.5 А
15 Контрольная лампа включения переднего моста
16 Контрольная лампа воздушной заслонки
17 Контрольная лампа ручного тормоза
18 Датчик контрольной лампы включения переднего моста
19 Датчик контрольной лампы воздушной заслонки
20 Датчик контрольной лампы ручного тормоза
21 Датчик контрольной лампы уровня тормозной жидкости
22 Указатель давления масла
23 Указатель температуры жидкости
24 Указатель уровня топлива
25 Вольтметр Toyota
26 Тахометр тойота
27 Датчик давления масла
28 Датчик температуры жидкости
29 Датчик уровня топлива
30 Контрольная лампа ремней безопасности
31 К датчику освещения дверного проема
32 Датчик застегивания пряжки ремня безопасности
33 Реле ремней безопасности
34 Датчик незастегнутых ремней
35 От предохранителя DOME.
Система пуска, управления и зажигания автомобиля тойота

1- Предохранитель зажигания
2- Предохранитель системы впрыска
3- Главное реле системы впрыска
4– Форсунки
5- Реле топливного насоса
6- Измеритель скорости потока
7- Датчик рециркуляции
8- датчик темп. жидкости
9- датчик поворота дроссельной заслонки
10- Датчик кислорода 1
11- Датчик кислорода 2
12- Диагностический разъем
13- EFI ECU
14- Обмотка клапана автоматической регулировки холостого хода
15- Контрольная лампа проверки двигателя (на комбинации приборов)
16- Датчик скорости
17- Контактный датчик температуры жидкости
18- Диагностический разъем
19- Катушка зажигания и блок зажигания
20- Распределитель зажигания.
Электросхема отопления и кондиционирования, система заряда АКБ

Электросхемы автомобиля тойота карина




Перед выполнением работ с электрооборудованием автомобиля тойота отключайте массу от аккумуляторной батареи. На некоторых автомобилях это следует делать, только убедившись в том, что вы знаете шифр для раскодировки магнитолы. Перед тем как искать неисправность по схемам убедитесь в целостности предохранителей и степень заряда аккумуляторной батареи. Разъемы отсоединяйте держа их за корпус , а не за провода. Приступайте к ремонту только при наличии всех необходимых схем и инструментов.
РЕМОНТ АВТОЭЛЕКТРОНИКИ ЗАРЯДНЫЕ УСТРОЙСТВА ДЛЯ АКБ

|