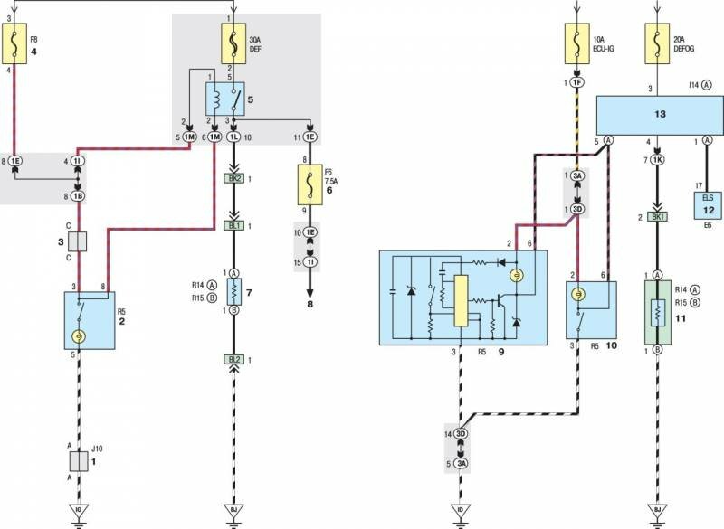
Электросхемы автомобиля Toyota Rav4. Все схемы в высоком качеств и цвете. Скачать электросхемы можно кликнув на кртинке и увеличив её. В этой первой части показаны такие модули авто: система питания, управления двигателем, схема зарядки и климат контроля. Другие узлы электрооборудования Toyota Rav4 показаны тут. Для защиты электрических цепей используются предохранители с ножевыми контактами, цвет которых соответствует току защиты предохранителя. Исправность предохранителя определяют по наличию проволочного проводника, соединяющего контакты предохранителя. Для замены вышедшего из строя предохранителя предварительно выключите соответствующую электрическую цепь, извлеките предохранитель из гнезда пинцетом. Если вновь установленный предохранитель мгновенно выходит из строя при подаче напряжения, проверьте защищаемую электрическую цепь. Если предохранитель защищает несколько цепей, подключите их поочередно, чтобы по перегоранию предохранителя определить неисправную цепь. Аккумуляторная батарея расположена в правом заднем углу моторного отсека. Для снятия аккумуляторной батареи предварительно снимите капот. Работать с АКБ необходимо в защитных очках. Ни в коем случае не допускайте попадания капель кислоты и частиц, содержащих соединения свинца, в глаза, на кожу или на одежду. При зарядке аккумуляторных батарей выделяется взрывоопасная смесь газов. При работе с проводами и электрическими приборами запрещено пользование огнем, искрящими устройствами, открытыми пожароопасными световыми приборами и курение. Избегайте возникновения искрения при обращении с проводами и электрическими устройствами. Перед проведением любых работ по системе электрооборудования автомобиля отсоединяйте «минусовый» провод от аккумуляторной батареи.
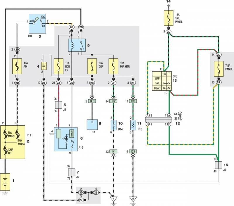
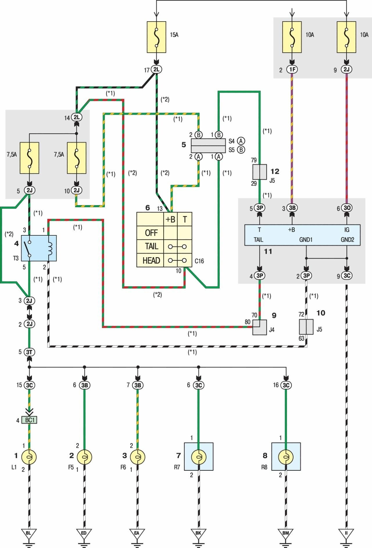
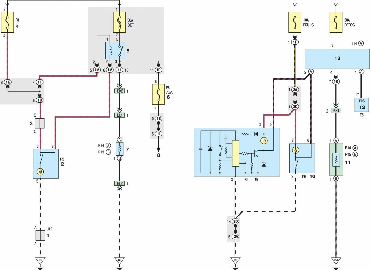
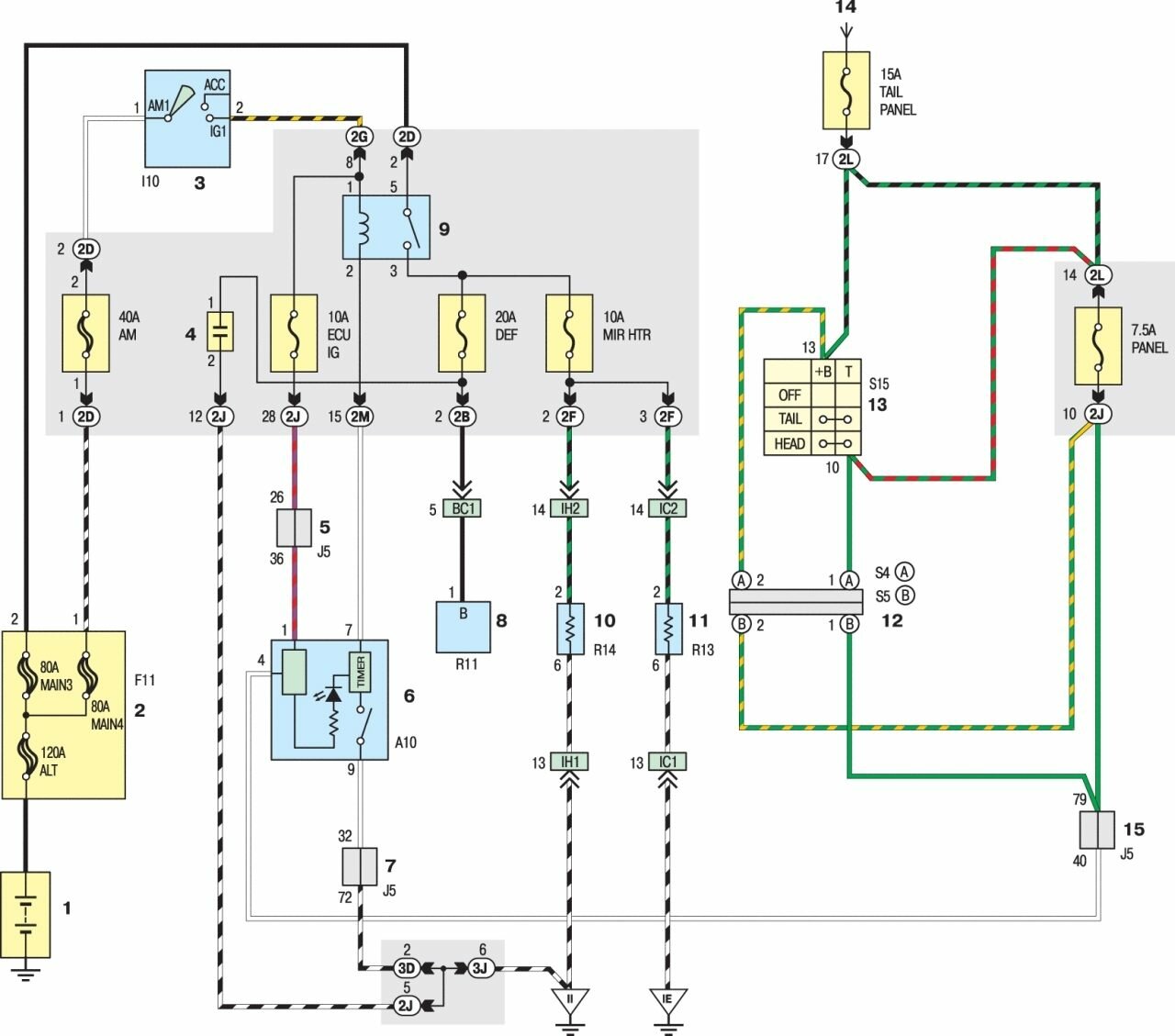
Электросхема габаритного освещения и подсветки Toyota Rav 4


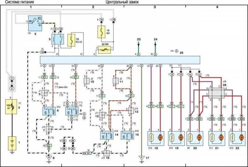
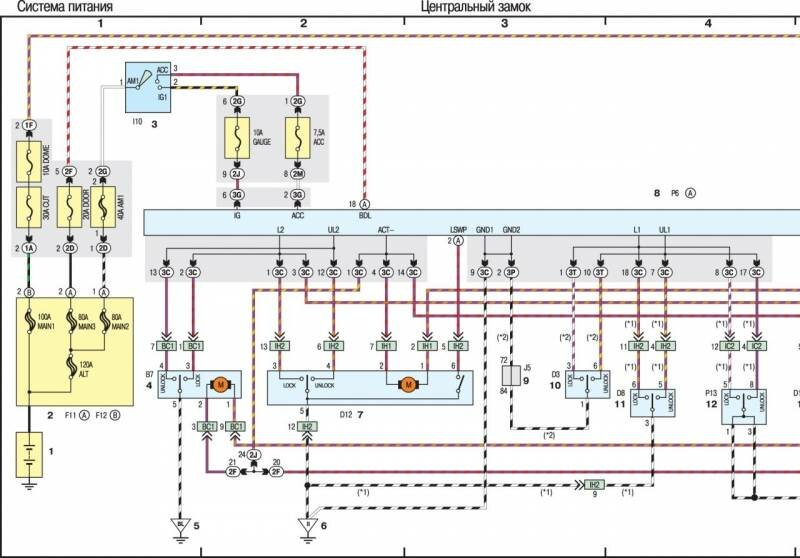
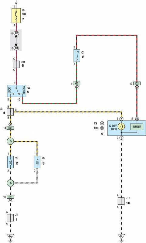
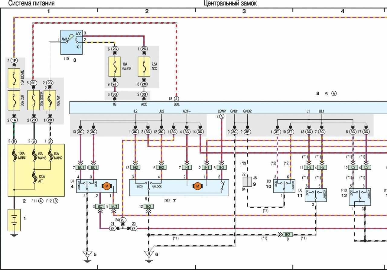
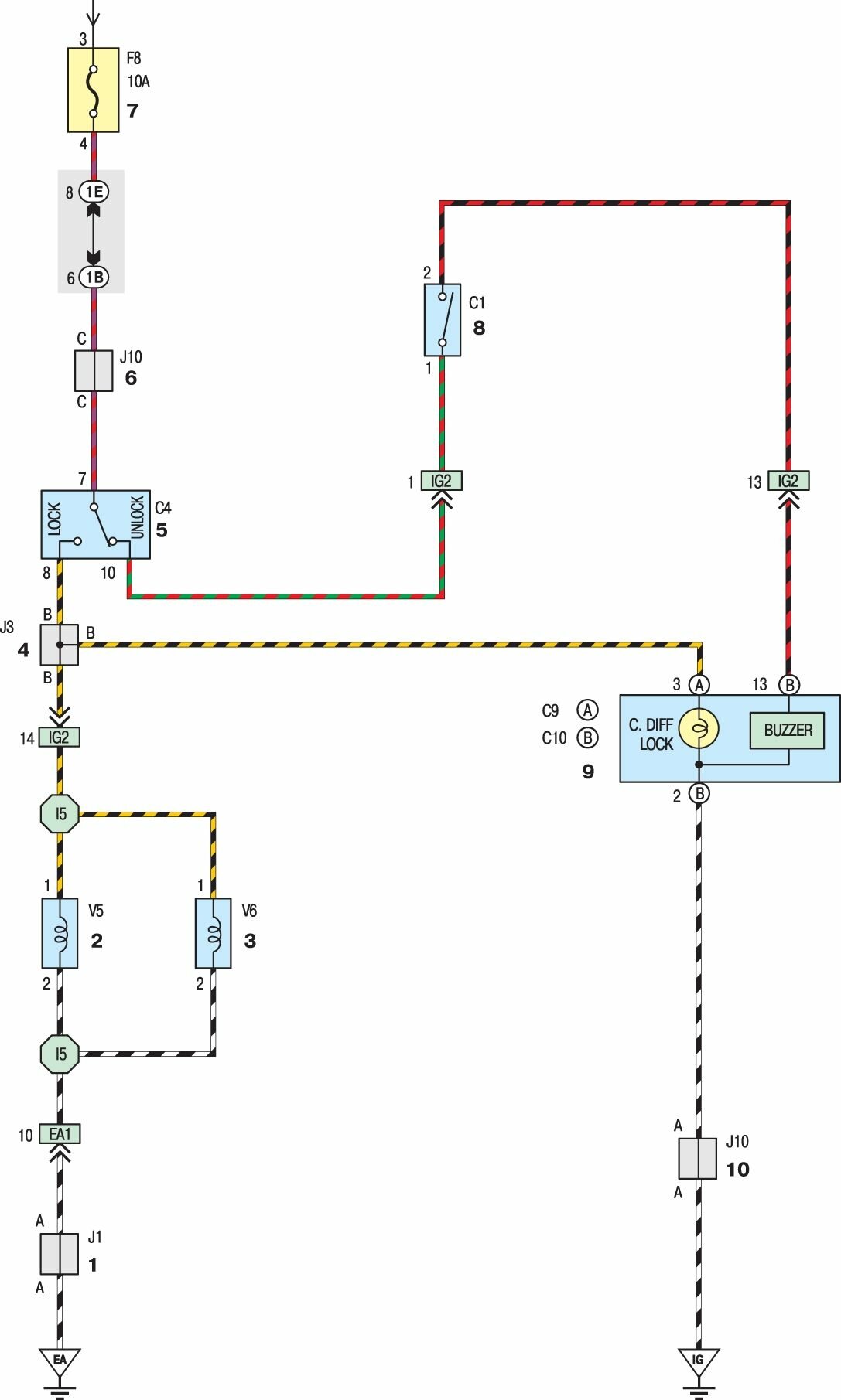
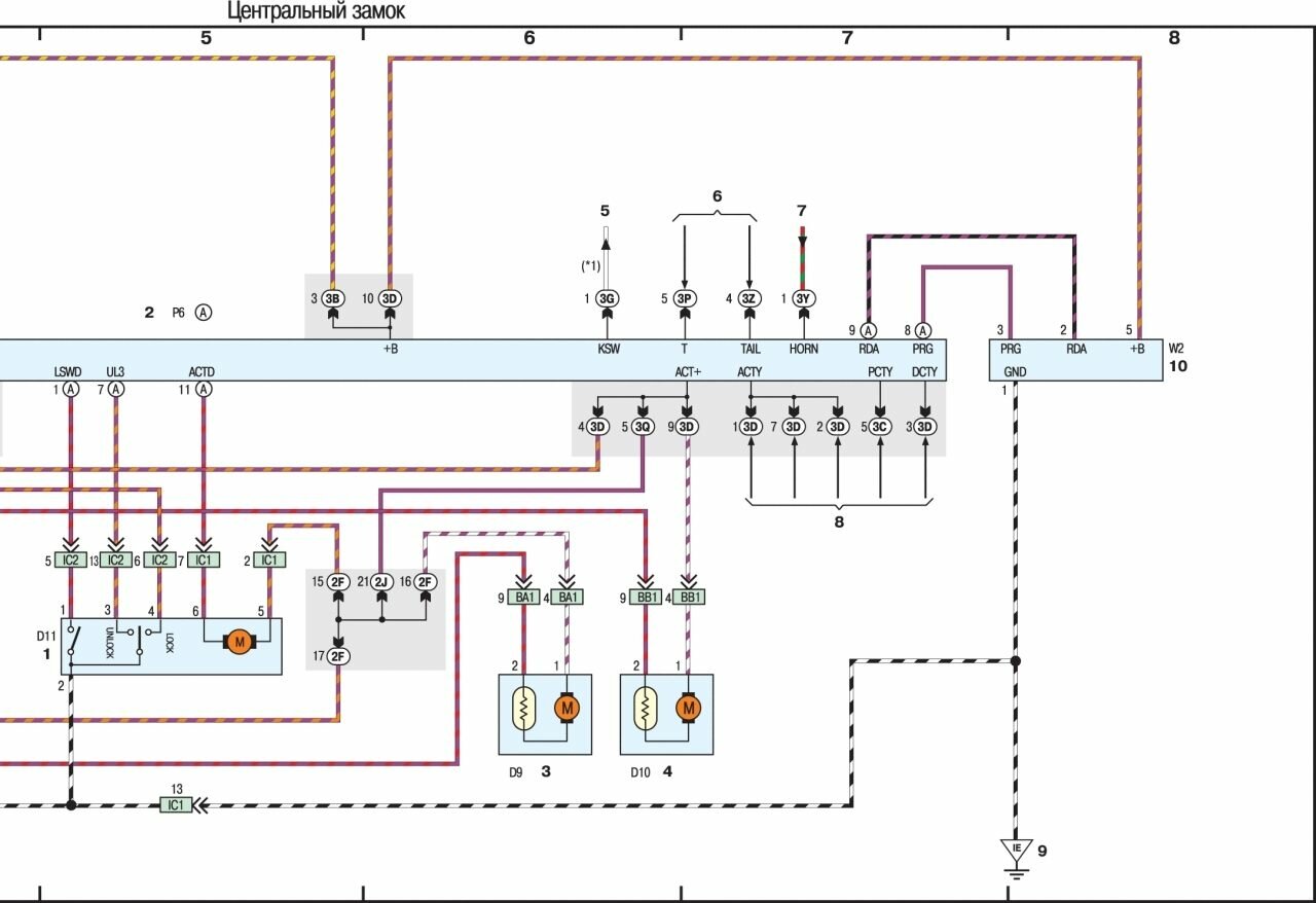
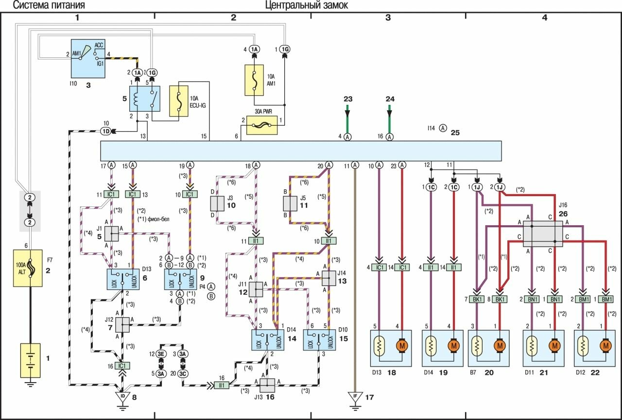
Схема центрального замка автомобиля




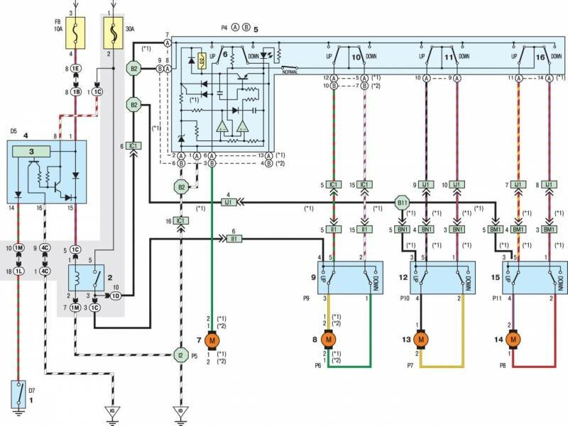
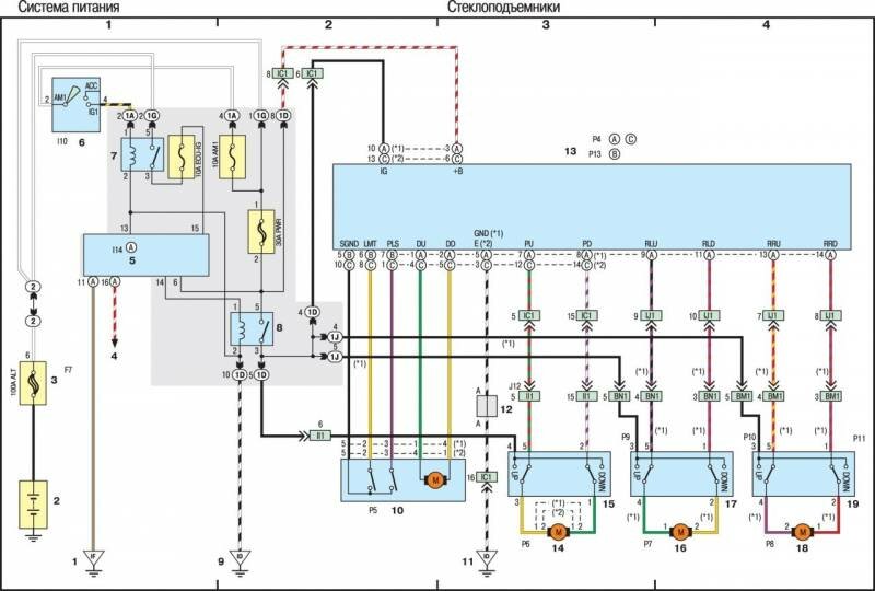
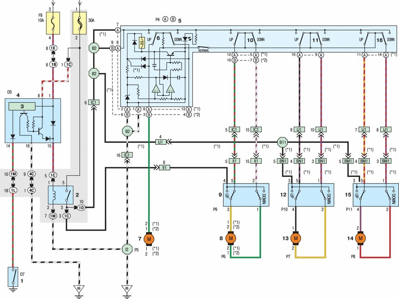
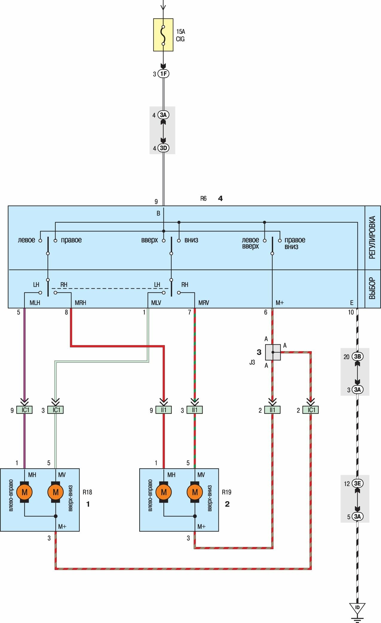
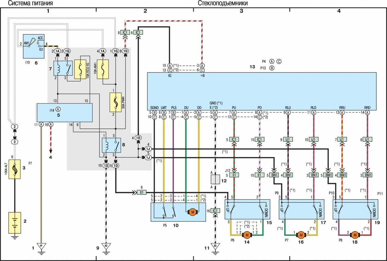
Электросхема стеклоподъёмников Тойота Рав4




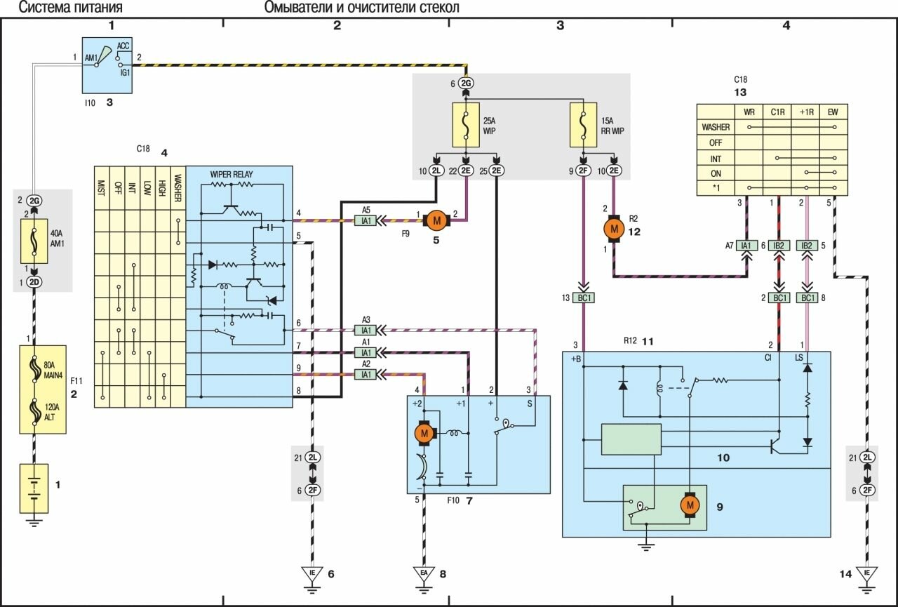
Схема омывателей и очистителей стёкол авто



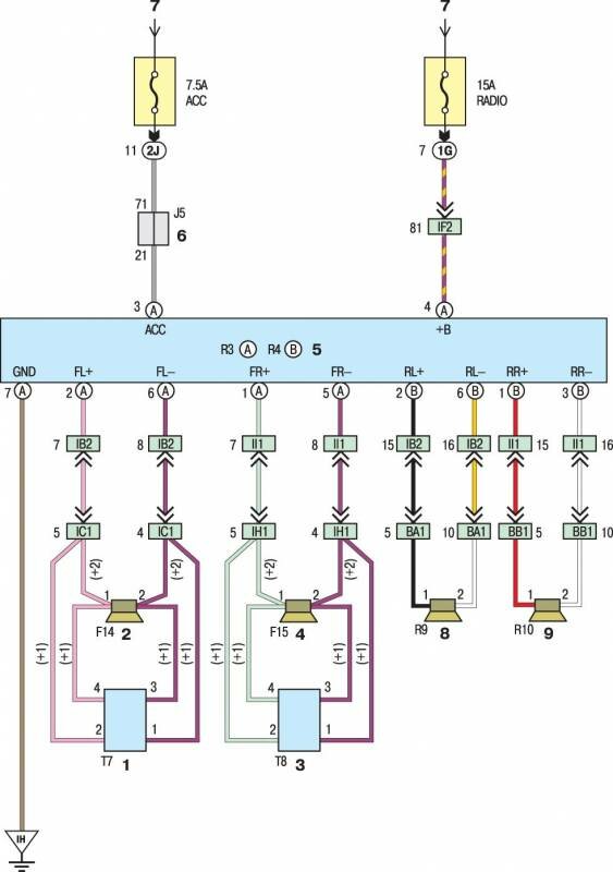
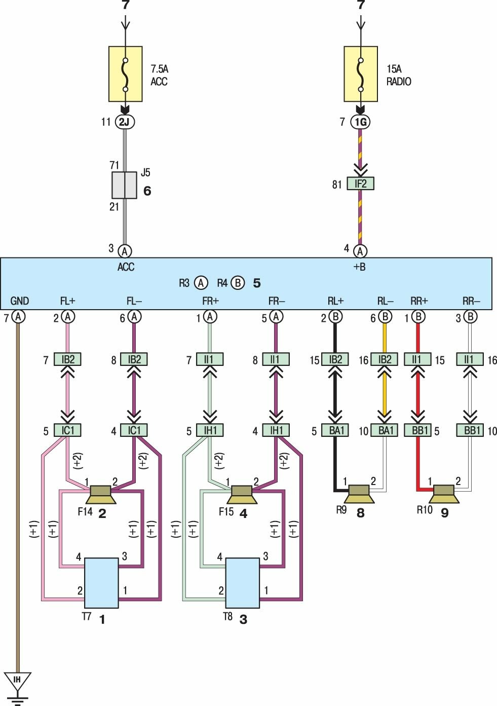
Подключение акустики и некоторые другие модули электрооборудования Toyota Rav4



РЕМОНТ АВТОЭЛЕКТРОНИКИ ЗАРЯДНЫЕ УСТРОЙСТВА ДЛЯ АКБ

|